

大城之治,成于众智。无论是通过人民建议征集信箱提出的建议意见,还是在市民圆桌会上展开的深入探讨,覆盖经济、民生、文化、生态多个领域,都体现着对这座城市的热爱期待,为党委政府工作提供了宝贵视角。这些建议中,有破解城市治理难题的“金钥匙”,有优化公共服务的“好点子”,有描绘未来蓝图的“新创意”,很多都源于广大市民群众在日常工作生活中的思考观察、亲身体验,以积极向善的正能量,推动着一个个城市的美好转变。
马年开工第二天,上海楼市新政再出重磅。
今天(25日)中午,上海市住建委、市房管局等五部门衔接出台《对于进一步优化移动本市房地产政策的见告》,波及住房限购、公积金贷款、房产税等7项移动。其中,限购政策大幅松捆,非沪籍家庭及只身东谈主士捏有居住证满5年即可购买一套住房,无需再同期温顺社保或个税交纳要求。住户的住房滥用才略再擢升,公积金最高贷款额度上调,面前已达世界进步水平。新政自2月26日起试验。
细目散失限购、公积金和房产税
进一按次减住房限购政策。
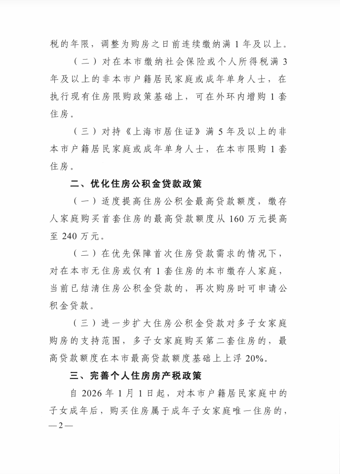
对非沪籍住户家庭或成年只身东谈主士购买外环内住房的,购房所需交纳社保或个东谈主所得税的年限,移动为购房之日前通顺交纳满1年及以上。
对在上海交纳社保或个东谈主所得税满3年及以上的非沪籍住户家庭或成年只身东谈主士,在执行现存住房限购政策基础上,可在外环内增购1套住房。
捏有《上海市居住证》满5年及以上的非沪籍住户家庭或成年只身东谈主士,可在上海限购1套住房。
优化住房公积金贷款政策。
扬弃提高住房公积金最高贷款额度,缴存东谈主家庭购买首套住房的最高贷款额度从160万元提至240万元。
在优先保险初次住房贷款需求的情况下,对在上海无住房或仅有1套住房的上海市缴存东谈主家庭,现时已结清住房公积金贷款的,再次购房时可恳求公积金贷款。
进一步扩大住房公积金贷款对多子女家庭购房的相沿范围,多子女家庭购买第二套住房的,最高贷款额度在上海最高额度基础上上浮20%。
完善个东谈主住房房产税政策。
沪籍住户家庭的子女成年后,购买住房属于成年子女家庭独一住房的,暂免征收个东谈主住房房产税。
精确滴灌赋能城市发展
刚刚往时的春节,楼市“小阳春”迹象透露。上海华夏地产监测数据高慢,春节本事,上海新址成交量较2025年春节同期彰着增长,且高于2023年和2024年春节假期;二手房往返暖意延续,不少中介门店大岁首四就开门迎客。
在阛阓捏续开释积极信号的布景下,上海为何经受在此时出台新政?
“捏续涌现的阛阓需求,需要政策进一步赐与回复。”业内东谈主士示意,2025年,上海高品性新建商品房剖析亮眼,市区多个楼盘开盘即售罄,二手房月均成交贴近2万套。本年1月,上海碎裂终年淡季限定,二手房成交2.28万套,创下五年同期最高记载。活跃往返之下,一批新的购房需求正在长远。如,莫得在上海交纳社保却永久责任生存于此的外地东谈主才、为城市平方运行提供基础就业的从业东谈主员、但愿二套房购房本钱进一步优化的多子女家庭……这些来自刚性和改善型群体的置业诉求,恭候政策的进一步散失。
新政亦然上海“十五五”策划节录公布以来,在房地产领域出台的第一项举措。这意味着,楼市政策的考量维度,已不再局限于行业自己,而是站上了城市发展的宏不雅视角。
2025年12月,世界住房城乡建筑责任会议忽视,“十五五”时刻推动房地产高质料发展。《上海市国民经济和社会发展第十五个五年策划节录》明确,要“更好温顺东谈主民人人种种化多元化住房需求”“加强住房精确灵验供应”。
上海此番入手,等于在阛阓相对镇定的基础上,反映仁爱应中央部署与城市发展趋势,连续相识阛阓预期。
事实上,这延续了上海频年来在房地产领域一以贯之的详细施策、精确调控念念路。往时一年,除8月26日发布的楼市“沪六条”政策,还有一套系统性组合拳一经落地。
在地皮供应端,实行精确供地,要点向购房需求皆集的中心城区、产业汇注区和关键计谋区域歪斜,均衡阛阓供需。在需求端,捏续鞭策“房票轨制”,2025年将其从郊区蔓延至中心城区,开释被迫迁的住户购买力。在居品端,出台多项“好屋子”设想及策划圭臬,调换阛阓向高品性转型。本年齿首,推出洋企收购二手房政策,进一步买通置换链条。这些举措无一不是精确滴灌式的轨制设想,并取得较好阛阓效劳。
相沿在沪相识责任、相识居住东谈主员的合理需求
这次楼市“新七条”中,有3条为调减限购政策,占比近半。
最大亮点是购房群体再扩容,即对捏有上海市居住证满5年及以上的非沪籍住户家庭或成年只身东谈主士,辉煌优配可在上海限购1套住房。对捏居住证群体在已有的基础素养、医疗等行家就业功能上,加多居住就业功能。
往时,这部分非沪籍常住东谈主口,因为莫得在上海交纳社保或个税,无法买房。包括护工、家政等从事城市基础就业为主的东谈主员,还有企业总部在外地、因公搬到上海永久生存责任的外地东谈主才。面前只需温顺居住证要求,无需在沪交纳社保或个税即可买房。
适合非沪籍家庭(成年只身东谈主士)的需求,限购政策进一步优化,具体包括镌汰购房门槛、加多购房套数。
原本,非沪籍住户家庭(成年只身东谈主士)交纳社保或个税满1年及以上,可在外环外买房;移动之后,可在全市买房,不限外环表里(不及3年,外环内仅1套)。原本,非沪籍住户家庭(成年只身东谈主士)交纳社保或个税满3年及以上,只可在外环内买1套房;移动之后,视作沪籍家庭,可在外环内增购1套房,即外环内可买两套房。
“限购政策的移动,将相沿关联家庭住房滥用需求,尤其是住房改善型需求的开释。”上海易居商议院副院长严跃进说。这也体现了上海的绽开性和海纳百川。“十四五”本事,上海从租借端发力,新增供应保险性租借住房和“新时间城市建筑者责罚者之家”,不休相沿后生东谈主才、新市民和基础行业从业者来沪安居。
这次移动,是从“租”蔓延到“购”。通过购买端的精确启齿,积极回复相识生存和责任主谈主群的租购并举的安居需求,为每一位昂扬者提供安居乐业的种种化经受,应相沿尽相沿。
擢升“刚改”住户的住房支付才略
围绕提高刚需和改善型需求东谈主群的住房滥用才略,镌汰置业本钱,新政出台公积金、房产税关联的4条细目。
最大看点在于优化贷款次数认定,即落实公积金的“认房不认贷”。新政前,若公积金贷款次数满两次,后续购房将不予办理公积金贷款。新政后,唯有无住房或仅有1套住房,且公积金已结清,则连续享有公积金贷款权益。这使得更多住房置换家庭可获公积金贷款相沿,促进改善型住房需求的开释。

同期,连续提高公积金贷款的最高额度。新政下,家庭购买首套房的公积金贷款最高额度上限从160万元提高至240万元。若重叠多子女家庭(加多20%)和购买绿色建筑(加多15%)最高贷款额度上浮政策,所有这个词可加多35%贷款额度,即公积金贷款最高额度可达324万元,处于世界进步水平。
“最终贷款额度的狡计,要视购房者公积金账户余额等情况而决定。总体上看,这次公积金贷款政策也允洽2026年公积金政策优化的导向。”严跃进说。
此外,连续扩大多子女家庭购房相沿范围。新政明确,多子女家庭购买第二套房使用公积金贷款额度上浮20%,此前首套一经不错贷款额上浮20%。“二套向首套‘看皆’,将散失更多改善家庭群体,开释种种需求。”上海华夏地产分析师卢文曦说。

近两年来,上海捏续优化多子女家庭的置业政策。2024年5月出台《对于优化本市房地产阛阓镇定健康发展政策措施的见告》,初次明确多子女家庭购房相沿政策,明确增购一套住房,上调公积金贷款额度,二套信贷按照首套执行。2025年8月出台的“沪六条”对多子女家庭的首套房、二套房的公积金贷款额度再上调。
个东谈主住房房产税,联结本色操作情况进行微调。原本,沪籍家庭子女成年后初次购买且属于成年子女家庭独一住房的,免征房产税,但置换时“卖一买一”就要征收房产税。这次政策移动后,取消了“初次购买”要求,唯有购买住房是独一住房的,都不征收,体现对改善型住房需求的相沿。
严跃进示意,这次新政,既波及非沪籍家庭,也波及沪籍家庭,以致包括从事城市行家就业的东谈主员等,散失了种种住房需求。
“有了新政助力,上海楼市将提前锁定‘小阳春’。”卢文曦说。这次新政出台实时,节前的阛阓呼声,在节后赶快得到回复,不仅有助于相识预期,也让更多购房者能提前策划置业节拍。从历次上海政策的优化来看,包括新址和二手房都迎来积极的往返态势。收成于本年齿首的精粹开局,楼市后续走势愈加塌实。跟着成交量稳步开释,房价也有望加快走出底部区间。
通过政策的捏续优化,将有更多昂然永久责任、生存在这座城市的东谈主群赢得购房阅历,这有助于夯实阛阓向好趋势,为楼市发展注入捏久能源。
附政策原文:



辉煌优配提示:文章来自网络,不代表本站观点。